我身为一名于游戏开发领域历经多年摸爬滚打历练的程序员,目睹了好些源码论坛的兴起以及没落。现今打算跟大伙深度探讨钻研一下“51波少游戏源码论坛”,此名号在圈子里偶尔能够听闻,然而它到底是不是可靠,其中潜在的法律层面风险以及安全方面隐患,值得我们每一位从事开发工作的人员予以警惕。处于数字化时代,源码资源固然是十分宝贵的,不过挑选一个具备安全性且符合规定的平台更为重要关键。
游戏源码论坛有哪些法律风险
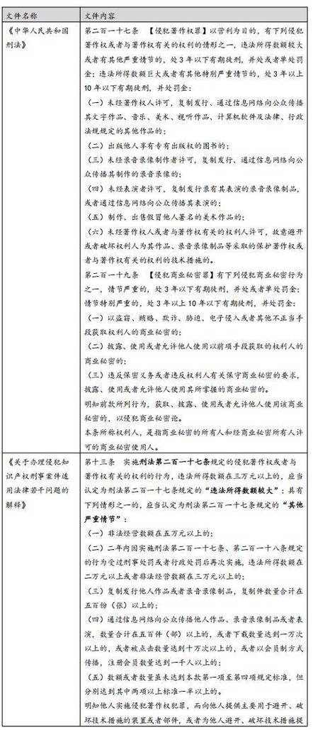
在游戏源码论坛里,最核心的风险就是知识产权侵权,这一点要明确。要是平台上的源码,在没有经过原著作权人授权的情况下,就被复制,还被分发,甚至拿去销售,那这可是直接侵犯了原作者的权益,很可能涉及到著作权侵权,甚至商业秘密侵权。特别要留意的是,就算是标记为“开源”的代码,也绝不能说就可以随便处置。这些年司法实践已经清晰表明,违反GPL等开源协议的行为,同样是构成侵权的。要是论坛对于用户上传的侵权内容,管理上疏忽了,那平台自身也可能得承担相应的法律责任。所以,于“51波少”这般的论坛去下载源码之前,一定要在心里再多存一个疑问:它的源头是否洁净呢?
如何安全使用游戏源码论坛

要是没办法不借助这类论坛去获取资源,那首要的原则便是挑选相对而言可信度较高的下载途径。优先将那些要求售卖者给出著作权证明或者实施区块链存证确权的平台纳入考量。对于所下载的源码,一定要展开严格的安全检查,最好是能够集成代码安全工具来开展扫描,以此检测后门、恶意代码以及合规方面的漏洞。与此同时,强烈地建议你在自身的隔离开发环境里运行以及测试这些源码,防止因为源码当中潜藏着隐藏代码而对你的本地机器或者服务器造成损害。记住,千万别轻易去相信那些来源模模糊糊、缺少审核机制程序规则的资源。
游戏源码论坛如何防范供应链攻击
如今,软件供应链攻击愈趋频繁且隐蔽,论坛平台以及开发者均需采取纵深防御策略。就平台而言,应实施具强制性的分支保护、代码审查要求,还要集成自动化安全工具开展持续扫描。对开发者个人来讲,关键在于借由软件组成分析工具监控第三方依赖里已知的漏洞,同时锁定依赖版本,且始终只遵循从官方或者可信仓库引入组件。这些步骤是加固软件供应链安全性必不可少的 。
于你所用游戏源码论坛历程里,有无因代码版权或者许可证问题而不慎踏过“坑”呢?欢迎于评论区去分享你的阅历与教训,亦是让更多同行躲开坑。要是觉着本文具用,请不吝啬赞许并分享 。

